
幼儿园、中小学校、高等学校是学生集体生活的场所,易感人群集中,易导致交叉感染,社会关注度高。为科学精准指导各类学校做好新型冠状病毒肺炎疫情防控,维护师生员工生命健康安全、维护校园正常生活教学秩序,教育部应对疫情工作领导小组办公室委托北京大学、中南大学组织全国相关机构和学校,精心编写了《幼儿园新型冠状病毒肺炎防控指南》《中小学校新型冠状病毒肺炎防控指南》《高等学校新型冠状病毒肺炎防控指南》。
近日,该系列指南由人民卫生出版社出版并提供免费电子书供查阅和下载,指导学校全方位落实落细落小疫情防控。指南依据科学防治、依法管理、分类指导、家校联防、教医联控原则,明确了新型冠状病毒相关基础知识、学校疫情防控工作体系构建、开学前后疫情防控工作等内容,操作性强,对学校做好应对疫情工作具有较好指导意义。
上述三个《指南》可在教育部门户网站、“微言教育”微信公众号、“人卫健康”微信公众号、人卫电子书APP免费浏览使用。
《幼儿园新型冠状病毒肺炎防控指南》
《中小学校新型冠状病毒肺炎防控指南》
《高等学校新型冠状病毒肺炎防控指南》
来源:教育部
除了再次明确“北京开学时间仍要视疫情发展来定”,今天上午,市教委为延长开学划“重点”,明确:中学毕业年级外,不统一组织线上集中学习,不留作业,不要求学生每天上网“打卡”、上传学习视频。
北京教育系统疫情防控工作领导小组发布了《关于进一步做好2020年春季学期中小学延期开学相关工作的通知》,提出“当前,疫情防控形势依然严峻复杂,疫情防控仍然是北京教育系统的首要任务”。
目前,延期开学已经进入第四周,各区要在梳理总结前一阶段工作成果基础上,充分考虑线上、线下不同模式的特点和有效性,处理好线上教育、线下学习的关系。
一批市级资源将继续供给。北京市教委介绍,市级将继续加强对初、高中毕业年级各学科的复习指导,同时提供高一、高二年级各学科复习课程,以及各年级家庭教育、心理健康教育等专题教育课程。各区可结合实际,提供相应课程供学生选择。
一批防“疫”相关课程将上新。市教委表示,要围绕学科思维、学科方法、学科历史等内容,开发如语言类名著鉴赏、数学思维训练、物理思想方法、病毒与生物、古今中外重大疫情专题讲座、音乐赏析等学科专题课程。挖掘当前疫情防控教育资源,结合学科教育和学生兴趣,引导学生开展研究性学习、综合实践活动。
同时,在学生自主学习的基础上,针对学生学习中的困惑难题和拓展提升需求,开发针对性的辅导、答疑课程。对学生自主开展合作学习、小组学习的问题,加强集中指导。对学生个别学习遇到的困难,开展个性化的辅导答疑。
线上教育与线下学生自主学习、自主探究、自主阅读、自主锻炼、自主居家劳动将充分结合起来。各区要严格规范线上教育行为,不得普遍要求教师直播上课或录课,除中学毕业年级外,不统一组织线上集中学习,不留作业,不要求学生每天上网“打卡”、上传学习视频。
内容来源:北京日报
本文来源:青塔
经历了漫长的备考,在接近终点的时候,2020年341万考研生还要面对的“不确定”还有许多。
时间进入3月,除了初试分数,和扩招的消息之外,国家线、复试分数线、复试、调剂、录取等等对于考研党们来说至关重要的事情,却依旧不知何时才能到来。
从史无前例的报名人数,到“文艺复兴”和“考研数学”冲上热搜,再到被疫情打乱的复试、调剂和录取节奏。相信2020年考研党可以当之无愧地说一句:今年,是迄今为止的考研最难年。
▎当复试撞上毕业和春招
无论是对于学校,还是对于考生,这都将是异常艰难的一年。
按往年惯例,各高校大约会在每年的2月10日左右陆续公布成绩;2月底,34所自主划线院校会陆续公布复试分数线;3月中旬到4月是复试时间。
然而疫情打乱了考研复试原有的节奏,考研复试这场或许将决定2020年考研党们命运的考试将在什么时候,以何种形式到来,现在一切都是未知。
复试作为研究生招生选拔中越来越重要的一部分,采取适当的复试形式,既能保障考生的健康和安全,又能保障制度程序合理公平,是第一要紧事。
而对于学校来说,唯一具有借鉴意义的就是03年非典时期,高校复试的做法。
据媒体报道,当时各大高校的复试方式五花八门,有的直接取消笔试,通过电话或视频进行面试;有的试图通过同时邮寄笔试试卷的方式保障公平;有的甚至对省内和省外考生采用两套试卷,省内闭卷,省外开卷。
还有人回忆了自己03年考研复试时的经历:电话面试时,遇到答不上来的专业问题:“我尽量轻轻地翻开书,找到答案,才应付过去。”
对于考生们来说,他们的处境则显得更为被动。学生无法掌握自己复试和毕业的节奏,因此不得不做好最坏的打算:当考研复试撞上春招和毕业论文,该怎么选?
▎计划外的大扩招
2020年,考研报名人数首次突破300万,达到了史无前例的341万。较上一年度增长了约51万人,增长率约为17.59%,在近5年,乃至近10年间,也是增长率较高的一年。
受到疫情影响,史无前例的报名人数,也迎来了计划之外的大扩招。
2月28日,国务院联防联控机制举行新闻发布会,教育部副部长翁铁慧表示,今年将扩大硕士研究生招生规模,预计同比增加18.9万,扩招规模是近年来最大的一次。
研究生扩招,其实每年都在进行。根据教育部官网的统计数据,2010至2018年,我国高校的研究生录取人数由47.44万升至76.25万,增长了近29万人,增长幅度超过50%。
因此,按照往年增长率估算,2019年硕士研究生招生人数大约达到80万左右。扩招18.9万,意味着2020年考研的招生人数相比去年直接增加了近1/4,能够成功“上岸”的考生大大增加。
对于一心想要“上岸”的考研党们来说,这仿佛是一个巨大的幸运“馅饼”,然而现实情况却不容太过乐观。
从官方消息来看,本次扩招针对性极强:以专业学位为主;重点针对人工智能、临床医学等特定专业; 向中西部和东北地区高校倾斜。且根据各高校研招办的反馈来看,部分部属中央高校不在扩招之列。
而“双一流”高校中,近7成都是中央高校。也就是说,这扩招的18.9万考生,可能多数将会在中西部或东北地区的非“双一流”高校,攻读专业硕士学位。
这样的结局对于考生个人来说,可能并不十分理想。
▎240万落榜生
与此同时,对于扩招,人们还有更多担忧。直接扩招,意味着实打实地降低了学校的录取标准,却无疑增加了学校的培养难度。这就为学校研究生培养质量的保障带来挑战。
根据教育部官方统计,截至2018年,全国共有硕士生导师和硕博士导师约41万,而当年的研究生招生人数约为76.25万,生师比约为1.86:1。平均下来,每个导师每届大约要带1-2个硕士生。
2月28日官方透露, 精准测算全国现在有44万左右的研究生导师。按照今年扩招后招生规模100万人计算,2020级硕士研究生生师比将达到2.27:1,同样是历史新高。
据相关机构统计,各学历层次中,硕士研究生的就业难度指数本就异军突起。在2017、2018年平均都会有超过3名硕士生竞争1个岗位。这一比例在2019年有所下降,但仍然高于本科和博士生。
而2020级硕士研究生毕业后,也将同期迎来比历届毕业生更多的竞争者。
从复试、调剂、录取、扩招,到扩招即将带来的影响,2020年的研究生招生工作需要解决的问题还有很多。
然而考研不止关乎这被录取的100万人。2020年,更多的考生依旧会面临着“无学可上”的境地:即便扩招18.9万,2020年还是会产生大约240万考研落榜生。
面对今年异常严峻的就业形势,他们的去向需要更多人关注。
关于山东省2019年冬季普通高中
学业水平考试和2020年普通高等学校
招生全国统一考试(夏季)外语听力
考试成绩发布有关事宜的公告
山东省教育招生考试院
2020年3月10日
受新冠肺炎疫情影响,大中小学延期开学,线下教育培训停课,在线教育消费迎来快速增长,各类新模式、新技术、新业态纷纷涌现,刷新用户消费体验。未来,在线教育要迈向高质量发展,还须从师资、产品、服务等多方面发力
在线教育发展快
疫情期间,不少尚未触网的潜在用户开始尝试在线教育,在线教育的整体渗透率与获客效率都将得到提高
“寒假时我给孩子报了线下培训班,疫情发生后都换成线上课了,课程总费用较之前降低一半多。”江西南昌市西湖区居民侯润学说。
近日,中国互联网协会发布的“疫情对互联网行业发展影响”专项研究结果表明,疫情冲击之下也催生了消费新习惯,线上产业链迎来发展机遇,在线教育面临广阔的市场空间。
根据百度搜索大数据,关键词“在线教育”的搜索指数从年前1月17日的300增长到2月10日的接近5000,近一个月教育类行业的百度网盘企业用户数量最多。北京贵士信息科技公司的调查数据显示,教育学习APP每日活跃用户数从平时的8700万上升至疫情期间的1.27亿,升幅46%,其中基础教育(K12教育)的每日活跃用户数增加了2300多万。
“人们教育培训类消费需求是庞大的,在线教育平台为用户学习提供了有力支撑。”网易有道CEO周枫说。去年底发布的《2019年第三季度中国在线教育行业数据报告》显示,2019年全年在线教育市场规模预计超3100亿元;作业类、单词类APP仍最受用户欢迎,是用户数最多的两类在线教育产品。
“疫情期间,不少尚未触网的潜在用户开始尝试在线教育,在线教育的整体渗透率与获客效率都将得到提高。”北京大学深圳研究生院人文学院执行院长于长江说。
工信部信息通信经济专家委员会委员刘兴亮认为,我国有1.8亿中小学生,随着人们对在线教育认知的加深,未来在线教育消费市场规模还将持续扩大,在线教育前景看好。
消费体验亮点多
新模式、新业态、新技术纷纷应用,新增用户大多来自下沉市场
录播、直播、点播;一对一教学、双师直播教学;学科辅导、心理辅导、职业生涯规划……疫情期间,在线教育呈现诸多亮点,新模式、新业态、新技术应用刷新消费体验。
记者在采访中了解到,目前线上教学有多种方式,比如个人直播、录制授课、慕课(MOOC)授课、专用教室直播等。一些机构推出体验课程,允许用户先期试听、试看。一些机构将人工智能技术用到在线教育中,在还原线下学习体验、提供个性化评测反馈等方面发挥了不可替代的作用。
——新模式带来新体验。
“在猿辅导网课课堂上,学生可以实时与老师视频连线,还可以在屏幕上用拖曳、连线等互动操作来完成习题作答。这种强互动性、高交互体验的授课方式,让学习变得轻松又有趣。”猿辅导在线教育副总裁李鑫说。
疫情期间,不少在线教育机构推出免费公益课,受到人们欢迎。1月29日,有道精品课向全国中小学生免费推出开学名师直播课,由名校老师在线教授学科重难点知识;杭州铭师堂教育联合社会力量,面向湖北中学生推出“暖春行动”心理公益活动,提供心理直播课等服务;“开课啦”面向全国所有用户推出初中开放课程;面向高中生的“升学e网通”向全国数千余所高中提供了相应的网课资源及技术支持;粉笔网给高校学生提供了1500多节职业考试公益课。
——下沉市场正成为争相掘金的新“蓝海”。
据北京贵士信息科技公司的调查数据,在线教育新增流量大多来自下沉市场(即三线及以下城市以及县镇、乡村地区)。今年春节后,在线教育学习APP新增用户中,三、四、五线及以下城市的占比分别为29.2%、24.2%、15.5%,合计占比近70%,较春节前提高约10个百分点。
“国内的教育机构正在充分发挥技术的作用,推动在线教育向三线及以下城市下沉。”周枫介绍,从有道精品课全国名师直播课的用户分布来看,用户下沉趋势明显,三线及以下城市用户占比将近七成。
“以前主要是一二线或者省会城市家长使用在线教育产品及服务,今后,在线教育将会更多触及三线及以下城市,越来越多用户能享受到与一线城市一样的优质教育资源。”杭州铭师堂教育总经理梁杰说。
——大数据助力,教学方式更有针对性。
“我们在借助大数据帮助学生个性化学习等方面进行了不少探索,目前已开发出一套个性化学习系统,使在线教育更有针对性。”梁杰告诉记者,为进一步激发学生潜能,“升学e网通”对基础资源进行了分类标注,利用大数据,对学生的学习过程、学习行为等进行多维度分析,为每位用户生成个性化学习计划,确保线上教育取得良好成效。
“科技教育产品所积累的海量大数据,可以反馈到教学环节,为课程与教学设计提供参考。”李鑫表示,猿辅导将密切关注不同学段、不同学科同学的学习情况,及时更新教学规划,推出更科学、更系统化的课程体系。
技术服务要加强
在线机构要以教育质量为标准,给用户提供更好的体验
“这段时间女儿上网课,一开始用的是微软流媒体平台,但由于系统兼容性问题,视频播放、课件下载都很卡顿,换成企业微信后,在线课程流畅了不少。”家住北京市丰台区蒲黄榆街道的居民王海亮说。
在线教育迎来发展机遇,但同时也面临着不少瓶颈:后台服务器稳定性、网络带宽大小、服务水平高低、收费是否合理等,都直接影响行业发展。“只有格外重视品质,给所有用户更好的在线学习体验,才能留住客户。”21世纪教育研究院副院长熊丙奇说。
“目前来看,师资力量参差不齐、授课模式大同小异、互动不足等问题,依然是行业发展的短板。”刘兴亮认为,目前在线教育机构众多,不少机构在推广时广告打得响,但由于师资不足,教学效果很难有保障。
“对在线教育来说,师资是基础,技术是保障,两者不可或缺。技术与师资投入要双管齐下。”李鑫认为,在线教育机构一方面要不断加大技术投入,在交互体验上不断创新,另一方面应不断优化师资供给,努力提升主讲老师的讲课水平,切实保证教育质量。“只有有了良好的消费体验,才能提高用户黏性。”
“在线教育能否被认可,关键是能否提升学习效率。”周枫建议,在线教育机构将人工智能和大数据技术深入融合到产品和服务中,帮助用户开展个性化学习,努力提升学习效率,改善学习体验。
“开课啦”首席执行官赵云锋认为,互联网教育企业应当回归教育本质,立足学生实际需求,提供高品质的教育内容和课程资源。面对日益多元化、个性化、升级化的消费需求,应持续加大信息化基础平台建设投入,给用户更流畅的使用体验。
疫情期间,在线教学成常态(延伸阅读)
疫情期间,各地中小学开展了“停课不停学”的网络教学活动。实践中,网络教学效果怎么样?近日湖南省教科院智库“互联网 教育”研究团队进行了调查。
近八成学校开展网络教学。此次调查共在全国收回问卷6.7万余份,其中在湖南收回5.1万份。调查显示,疫情期间在线教学基本成为常态,79.34%的调研对象所在学校已经开展在线教学,城市和农村分别为83.41%、77.42%。
录播、直播各显神通。调查发现,有36.48%的学校以“组织学习公共教学资源”为主,31.56%的学校以“教师录播或采用平台已建资源教学”为主,11.6%的学校以“教师直播教学”为主。疫情期间在线教学基本获得认可,但网络环境、组织实施、师生互动交流等一些方面仍有改进余地。
市场呈迸发式增长。随着在线教学需求激增,在线教育市场呈井喷式增长,一些在线教育企业、社会培训机构纷纷加快创新力度,给人们带来新体验。但同时,市场秩序有待进一步规范。
农村地区在线教育仍具挑战性。在线教育教学中,家庭是否具备上网条件、终端是否有电脑等设备,是重要影响因素。和城市相比,农村家庭电脑拥有率较低,在线教育教学对农村地区尤其是中西部地区的农村家庭仍具有一定的挑战性。
(尚文)
《 人民日报 》( 2020年03月11日 19 版)
为总结中国教育发展经验,探索全球教育创新,展望全球教育发展动态,全球教育论坛组委会于2020年2月27日在西南大学召开第三届“全球教育论坛”。本届论坛以“全球教育创新”为主题,由西南大学、全球教育50人论坛、清华大学民生经济研究院、联合国教科文组织高等教育创新中心主办,清华大学当代中国研究中心、清华大学社会与金融研究中心、全球化智库、西南财经大学资本市场研究院和小平故里书院协办。
“全球教育论坛”聚焦全球视野中的中国教育改革重点、热点和难点问题,为提升中国教育在世界的领导力建言献策,努力打造一个具有国际影响力的教育智库。本届“全球教育论坛”采用大会主题报告、会议分组讨论和会议总结报告等形式开展,论坛汇聚了众多奋斗在教育一线的领导、高校校长、教授和专家学者,以及来自政府、国际组织与智库的长期关注中国教育改革与世界教育发展的理论家和实践家,共同探讨全球教育创新与中国教育展望。
在开幕式上,西南大学校长张卫国表示,在新时代,服务于社会主义现代化建设、服务于人民、服务于中华民族伟大复兴,培养德智体美劳全面发展的创新型人才,是我国高等教育发展的重要使命。准确理解教育是“党之大计、国之大计”,是国家兴旺的基石,是国家民族振兴的奠基工程,围绕国际视野中的中国教育,对全球教育创新前沿的重点、热点、难点问题展开讨论是本次论坛的重点。
联合国教科文组织高等教育创新中心副主任赵建华提出,信息与通信技术(ICTs)在推动国际教育合作与创新中发挥着重要的作用,主要表现在如下几个方面:第一,技术扩大了我国高等教育的国际影响力,推动了教育国际化,增强了中国高等教育在国际上的声音。第二,为中国企业和产业“走出去”搭建了一个多边合作的平台。第三,探索了中国的教育经验、教育模式、价值观、文化“走出去”的模式和策略等。
赵建华表示,全球视野下的教育发展是多元融合的发展,教育研究者与实践者应秉承“全球视野、中国基石、现代问题、未来战略”的理念,聚焦全球视野下中国教育的重点、热点和难点问题,探索全球教育未来发展趋势,助力中国教育改革。
大会主题论坛分两个阶段进行。主题报告的第一阶段聚焦“国际视野中的中国教育”。
毕业于西南林业大学的浸入式体验美学的开创者倪演认为,研究当代中国教育问题,加强国际人文交流合作,构建“灵犀相通,文明互建”的国际交流是教育创新发展的重要途径。
中共中央党校原副校长赵长茂指出,教育不能满足科学精神培育、科技人才供给、核心技术突破的需要,是当前面临的主要问题,培养具有独立思考和创新能力的人才应抓住招生培养和课程考试两个环节,特别应重视家庭教育的作用。
彝族歌手阿日海木认为,教育创新的着眼点是对人的提升、对人发展的尊重,应着眼于崇高理想信念,完善人格与精神境界的培养。职业教育讲师高天骄指出创新教育模式,构建终身学习体系,让全民享有终身学习机会是实现可持续发展的关键因素,高素质教师队伍建设也是教育创新发展的重要基础。
大会主题报告的第二阶段以“全球教育创新前沿”为核心议题,探索全球教育创新趋势。
四川万豪集团董事、中国知名青年企业家刘轩豪以苏世民书院为案例,介绍了书院在过去六年打造全球教育精品的创新做法,为教育的创新实践提供经验借鉴。据了解:刘轩豪,1994年1月19日出生,祖籍四川省自贡市,投资家,演员,导演。这位独具特色的90后,因其独特的市场洞察力和敢于直面挑战的创业精神,年纪轻轻就已收获诸多荣誉,在五年内缔造了创业领域的奇迹,而成为当代90后知名青年创业实干家和新一代年轻群体的榜样。
教育部职业技术教育中心研究所副所长曾天山以“立足产业高端实施国家技能战略”为题,指明强国必强教,建立一流产业、一流职教。
毕业于福建福州工艺美术学院的高级室内设计师吴文宇结合当前学生唯论文的普遍现象,对研究生培养问题进行了深入讨论,他认为有必要加强研究生学术训练,训练其如何做研究至为关键。
中国书画名家联合会副会长、北京京九书画院院长何冠逸以“学科跨界创新、科学艺术融合”为主题作了报告。据了解,何冠逸,名伟,字冠逸,号印清,别号润昕,斋号勉弘阁主。现为中华人民共和国文化部诗书画院理事。2017年9月19日、9月20日,为延安市洛川县中学和铜川市寺沟中学捐赠运动鞋1900余双,价值八万多元。
知名设计师、实战设计教育理论专家卢帅以“从媒体的迭代和演变,思考传媒教育的改变之路”为主题,基于媒体发展和变化视角对教育创新形成新认识。据悉:卢帅,毕业于天津工业大学,作品《女人花》获第九届创意中国平面设计二等奖。
首都师范大学特聘教授宁强围绕“中国100年‘美育’得失论”进行探讨,在我国现代化教育进程中回顾美育教育的历史、现状和未来。
本届全球教育论坛还举行了会议分组讨论。两个分组论坛围绕“大学治理与全球教育创新”、“科技革命与全球教育创新”为主题展开,畅谈全球教育创新视野下中国教育的理论探讨与实践经验。
内容来源:中国教育网
近日,河南省教育厅发布通知,在全省范围内开展中小学生学习类APP专项整治工作,3月23日前完成,防范不良信息和有害内容对中小学生的思想侵蚀,营造良好的“互联网+教育”育人环境。
疫情防控态势依然紧张,各地中小学开学继续延期,“停课不停学”的居家在线学习方式仍然有必要实行。教育信息化已提及多年,但教师的教和学生的学还是遇到了前所未有的挑战和困惑。在网络教学模式下,一批“十八线主播”被迫上线,尽管“主播式教学”令人耳目一新,但不少学生成了“网课学困生”。学习类APP作为网络学习的重要载体,健康、规范、有序运行十分重要,整治不良信息和有害内容的举措也正当其时,但整治的板子可别打错了方向。
河南省教育厅发布的通知,原意是要治理学习类APP存在的有害信息和不良行为,内容包括六点。但不少媒体在转载这则消息时,都加上了“严禁直播课程中打赏”这一标题,容易让公众误认为整治学习类APP,就是专门整治教师诱导学生打赏的不良行为,而对其他问题视而不见。此举不顾实际,割裂语境,将教师群体推上了舆论的风口浪尖。网课现状下的教师群体,实在是“太难了”。
此前有家长爆料,有学生对着网课教师喊“老公”,还问教师要QQ,这种不良行为刺激了舆论。整治学习类APP实有必要,不过,要厘清其中的多层责任,不能只把板子打在教师身上。学习类APP虽然便于家校合作、师生学习和学校管理,但也因为APP过于泛滥、平台垄断以及不良信息传播等问题,屡遭家长投诉。各地教育部门使用的APP版本不一,质量有别,内容有别,良莠不齐。因此,全面排查、整理、规范,确保APP本身的合法合规,应该摆在首位。
在线教育的健康有序发展,除了媒介本身之外,重要的是人。一方是教师,一方是学生。规范教师的言行非常重要,对学生的言行进行正面引导也不容忽视。“停课不停学”是不得已之举,教师对在线教育模式的熟练应用需要时间。例如,有教师上网课忘记打开声音,对着空气讲了一节课,学生笑成一片。为人师者,面对新的教学方式,出现短暂的不适应并不意外,闹出种种笑话也不必大做文章。文件提到要整治“传播淫秽色情信息、恶意造谣传谣、违法违规广告等行为”。这显然是将教师和学生预设成靶子,加以抨击。上述现象可能存在,但整治重点应该是APP运营方,而非教师和学生。
2019年9月,教育部等八部门印发《关于引导规范教育移动互联网应用有序健康发展的意见》强调,要加强教育APP治理,为在线教育有序健康发展营造良好氛围。教育APP问题由来已久,这才是应当治理的重点。媒体报道不能断章取义,更不应将系统完整的整治归结为对教师和学生的整治。
作者|王瑶 蒲公英评论特约评论员
来源|中国教育之声
《关于全面深化新时代教师队伍建设改革的意见》要求,加强中小学校长队伍建设,努力造就一支政治过硬、品德高尚、业务精湛、治校有方的校长队伍。面向全体中小学校长,加大培训力度,提升校长办学治校能力,打造高品质学校。实施校长国培计划,重点开展乡村中小学骨干校长培训和名校长研修。
组织实施校园长“国培计划”,始于2013年教育部《关于进一步加强中小学校长培训工作的意见》(以下简称《意见》)的出台。校长国培计划包括中小学校长示范性培训项目和中西部农村校长培训项目,其中,中西部农村校长培训项目自2013年起纳入中小学幼儿园教师国家级培训计划。
为推动各地创新乡村校园长培训模式,提升乡村校园长培训针对性和实效性,2017年7月20日,教育部办公厅印发了《乡村校园长“三段式”培训指南》《乡村校园长“送培进校”诊断式培训指南》《乡村校园长工作坊研修指南》《乡村校园长培训团队研修指南》等4个乡村校园长培训指南(以下简称《指南》),要求各地在“国培计划”和乡村校园长全员培训组织实施工作中参照执行。
《意见》出台已近六年,《指南》也出台三年,对照教育部要求发现,不论是“国培计划”、省级培训,还是市级、县级培训,认真落实《意见》要求及《指南》规定的并不多。有些地方的中小学校长幼儿园园长培训内容仍然没有围绕校园长专业标准规定的六大职责设计,有些地方的乡村校园长培训仍然以脱产培训和集中面授为主,并辅以网络培训、观摩学习等方式,而未严格执行《意见》及《指南》,或目标任务“缩水”,或对实施流程做“减法”,或职责分工“缺斤少两”,严重影响了乡村校园长培训的质量。《指南》所指出的乡村校园长培训的一些薄弱环节依然存在,如重规划轻执行、重单一轻综合、重会场轻现场、重短期轻长期等。
未落实《意见》要求及《指南》规定的地方教育行政部门及校长培训机构,往往以针对校园长的“需求”为理由。所谓“需求”,有的是承担培训任务的高校从文献研究中得出的,有的是通过调查问卷、座谈、访谈等得出的,都具有一定的片面性。培训需求是校园长现有能力和要求能力之间的差距,有组织需求和个体需求、应然需求和实然需求、显性需求和隐性需求之分。其中,应然需求主要包括校园长所在岗位的国家专业标准、教育行政部门对校园长培训的目标要求,实然需求主要包括学校改革发展对校园长素质能力的要求、校园长专业发展的个性化需要,显性需求指的是组织和校园长已经意识到并希望借助培训解决的需求,隐性需求指的是组织和校园长尚未意识到但实际上客观存在的需求。可见,文献研究、调查问卷和座谈访谈等得出的“需求”,只是校园长真实培训需求的局部或表层,包括不需要培训就能够解决的所谓“需求”。
为贯彻落实中央和国家对中小学领导人员培训的政策文件要求,《意见》及《指南》在培训内容上侧重组织需求、应然需求和显性需求。不论是培训层次,还是培训方式,都要坚持《意见》要求和《指南》规定。为满足校园长的个体需求、实然需求和隐性需求,也必须重视其自主选择,适应他们的现实需要。因此,规定+自选、保底+适需,是校园长培训课程设置、方式运用和质量评价等的基本原则。乡村校园长培训落实《意见》要求及《指南》规定,要做到以下“四要”:
第一,要坚持“三分”。《意见》规定,中小学校长全员培训包括任职资格培训、提高培训、高级研修和专题培训,要求针对不同层次、类别、岗位的校长,精选培训内容,满足校长专业发展需求。2019年的“国培计划”校园长培训项目设置,充分体现了分层分类分岗要求。各地校园长培训应该在“国培计划”的示范引领下深入改革,分层分类分岗组织实施。
第二,要围绕“标准”。一是培训内容围绕校园长的专业标准,培训院校和培训机构要将专业标准作为培训的主要依据,根据专业发展阶段的不同需求,完善培训方案,科学设置培训课程,改革培训模式和方法。二是将专业标准作为制定培训课程标准的重要依据,认真落实教育部即将出台的中小学校长和幼儿园园长培训课程标准。
第三,要执行“指南”。除了上述4个指南外,为规范新时期校园长“国培计划”及省培、市培、县培以及全员培训,教育部正在研制乡村新任校长任职培训、乡村骨干校长提升研修、乡村优秀校长深度研修、幼儿园园长法治与安全培训、乡村幼儿园园长办园能力提升培训、优秀园长高端研修和民办幼儿园园长规范办园培训等项目实施指南。这些指南都是各级各类校园长培训应该执行的。
第四,要顺应“要求”。一是顺应校园长专业发展的个性化需求,落实好“自选”和“适需”。二是顺应新形势、新要求,落实新政策、新文件。校园长培训必须按照中共教育部党组印发的《关于贯彻落实〈2018—2022年全国干部教育培训规划〉的实施意见》的要求执行,围绕培养造就政治过硬、品德高尚、业务精湛、治校(园)有方的中小学校领导人员队伍,将“坚定理想信念”摆在首位,将校园长的六大专业职责作为重点内容;创新分段培训、异地培训、合作培训、跟岗研修等培训组织方式,推广并规范研讨式、案例式、模拟式、体验式、辩论式等互动式教学方法的运用,推行线上线下相结合的培训模式。
来源|中国教育之声
据北京市教育委员会官方微信消息,3月11日,北京教育系统疫情防控工作领导小组发布了《关于进一步做好2020年春季学期中小学延期开学相关工作的通知》,召开基础教育工作视频会,对下一阶段延期开学工作进行再动员、再部署。当前,疫情防控形势依然严峻复杂,疫情防控仍然是北京教育系统的首要任务。
优化线上教育与学生线下学习相结合的教育教学实践
各区要在梳理总结前一阶段工作成果基础上,充分考虑线上、线下不同模式的特点和有效性,处理好线上教育、线下学习的关系。
充分发挥网络平台在丰富学习资源、组织管理、互动交流等方面的优势,按照教育部和市委教育工委、市教委相关工作要求,积极开展线上答疑、个性化学习、小组互动探究、教师个别辅导。
将线上教育与线下学生自主学习、自主探究、自主阅读、自主锻炼、自主居家劳动充分结合起来。
各区要严格规范线上教育行为,不得普遍要求教师直播上课或录课,除中学毕业年级外,不统一组织线上集中学习,不留作业,不要求学生每天上网“打卡”、上传学习视频。
高度关注学生心理健康
1、加强体育锻炼
积极指导学生在科学防护、避免聚集、确保安全的前提下,每天进行积极的体育锻炼,包括适量户外锻炼。
结合居家条件,提供趣味性强、易掌握、增强体能的健身操、徒手操、韵律操等资源。
通过网上运动会等多种形式,培养学生团结拼搏的意志品质。
2、增加美育活动
通过网上音乐会等多种形式,陶冶学生艺术情操,引导学生选择自己喜欢的音乐、美术、书法等美育活动内容进行学习和欣赏,引导学生保持积极向上的心理状态。
3、增强学生互动交流
创造条件,建立网上学习小组、兴趣小组、社团活动平台,为学生搭建合作交流平台,丰富学生网上集体活动,消除孤独感,增强学生归属感。
4、加强学生心理防护
主动推送心理健康教育微课,开通心理咨询热线或网上在线咨询,畅通心理咨询渠道,及时进行沟通和有效指导。
强化学生自主发展能力
1、提高学生自主学习能力
加强对学生学习计划、学习方法、学习工具、学习资源等多方面的指导,帮助学生梳理转化学习成果,让学生学会学习,形成独立学习的能力。
2、提高学生生活能力
鼓励学生积极参与力所能及的家庭劳动,学习必要的生活技能,养成良好的生活习惯,培养积极健康的生活态度。
3、提高学生自我规划能力
引导学生做好延期开学期间居家学习生活规划,依据自身兴趣爱好、学习需求,自主选择课程资源和学习活动,自主安排学习与休息的时间。
进一步充实教育资源内容
1.市级将继续加强对初、高中毕业年级各学科的复习指导,同时提供高一、高二年级各学科复习课程,以及各年级家庭教育、心理健康教育等专题教育课程。各区可结合实际,提供相应课程供学生选择。
2.充实基于学科素养的专题性、综合性学科教育资源内容。围绕学科思维、学科方法、学科历史等内容,开发如语言类名著鉴赏、数学思维训练、物理思想方法、病毒与生物、古今中外重大疫情专题讲座、音乐赏析等学科专题课程。挖掘当前疫情防控教育资源,结合学科教育和学生兴趣,引导学生开展研究性学习、综合实践活动。
3.注重因材施教。在学生自主学习的基础上,针对学生学习中的困惑难题和拓展提升需求,开发针对性的辅导、答疑课程。对学生自主开展合作学习、小组学习的问题,加强集中指导。对学生个别学习遇到的困难,开展个性化的辅导答疑。
形成家校育人合力
1、加强与家长的沟通交流
广泛听取和吸纳家长对学校延期开学工作的意见建议,把学校延期开学期间的有关政策、工作安排及时宣传到位,让家长更好的配合学校做好学生居家学习生活教育。
2、加强家庭教育指导
结合实际建立家庭教育指导专家队伍,加强区校对家长疫情期间家庭教育的指导。围绕亲子关系、亲子沟通,丰富家庭教育专题课程资源,帮助家长提高亲子沟通能力,减少家长焦虑。
3、关注家长特殊需求
及时了解和关注抗疫一线家长、复工复产后家长的需求,提供有针对性的帮助和指导,尽可能帮助家长解决实际困难。
来源:北京市教育委员会官方微信
据报道,3月9日早上6点,青海省玉树藏族自治州第二民族高级中学的教师员工已全部到岗就位,校办公室主任在学校门口疏导工作。从这天开始,青海省内部分普通高中、中等职业学校开学。按青海省此前发布的开学信息,青海普通高中、中等职业学校原则上3月9日至13日陆续开学;初中学校原则上3月16日至20日陆续开学。
同日,教育部有关负责人在回应何时开学这一问题时,提出开学要满足“三个条件”:一是疫情基本得到控制。所谓基本得到控制,是由国家来判定的,具体可能要精准到县一级的疫情防控情况。二是家长都认为,或者绝大多数同意现在开学是安全的。三是开学以后必要的防控物资和条件都是到位的。其中提到“要精准到县一级的疫情防控情况”,表明确定开学日期,要精准施策,因地制宜。
青海能开学,正是因为满足了这三个条件。据报道,自2月6日起至今,该省连续32天无新增确诊病例和疑似病例。从2月21日最后两例新冠肺炎病例出院至今,青海省实现“三清零”(确诊病例治愈“清零”、密切接触者“清零”、所有疫点“清零”)。同时,当地对已经返青和即将返青的师生全部建立了“人盯人”管理台账,确保返青后落实14天隔离要求。此外,已有1054名医疗机构和疾控部门的专业人员进驻学校,就防护知识和技能等对教职员工开展培训,并帮助完善疫情处置预案。据报道,截至3月6日,青海省工信厅已向全省教育系统调拨口罩84万个、医用酒精36.03吨、消毒液75吨、额温枪855把。
近期,几乎每天都会有某地何时开学、中高考时间推迟之类的传言,教育部门一次次出来回应、辟谣。这种现象,在一定程度上反映出很多学生和家长焦虑等待开学、希望学习生活回到正轨的心情。虽然目前各地都在开展“停课不停学”在线教学,但部分学生并不适应,而且孩子居家学习需要照看,和父母上班有冲突。
然而,开学是急不出来的。我国疫情防控已经呈现持续向好的趋势,但不可轻易松懈。当前疫情输入性风险陡增,尤其是沿海地区的大城市,面临境外输入和复工复产人员流动的双重压力。因此,对疫情防控形势必须进行精确的研判,不能想当然。比如有家长称本地已经连续10多天没有确诊病例,其他省已经开学,便要求本地也尽快开学,这显然不是科学的判断。
一些学生、家长担心本省迟迟不开学会影响高考升学竞争。但实际情况是,我国高考录取方式是高校把招生计划分配到一省,由全省符合高考条件的考生竞争,和其他省关系不大,只要省内在开学时间上保持一致,对全省考生就是相对公平的。而由于中考在很多省是在地级市统一考试、录取(甚至在县域范围内进行),只要全市初三统一开学,也不会影响到中考录取。
因此,就何时开学这一问题,需要有科学的态度和认识。各地要精准施策,不能已经可确保学生安全却迟迟不开学,也不能还没有满足开学条件就贸然开学。学生、家长应保持心态平衡,不要轻信谣言,徒增焦虑。只要防控不松懈,开学日在各地都会早一点到来。
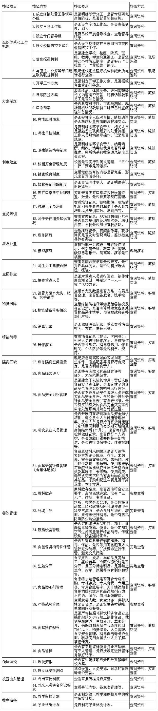
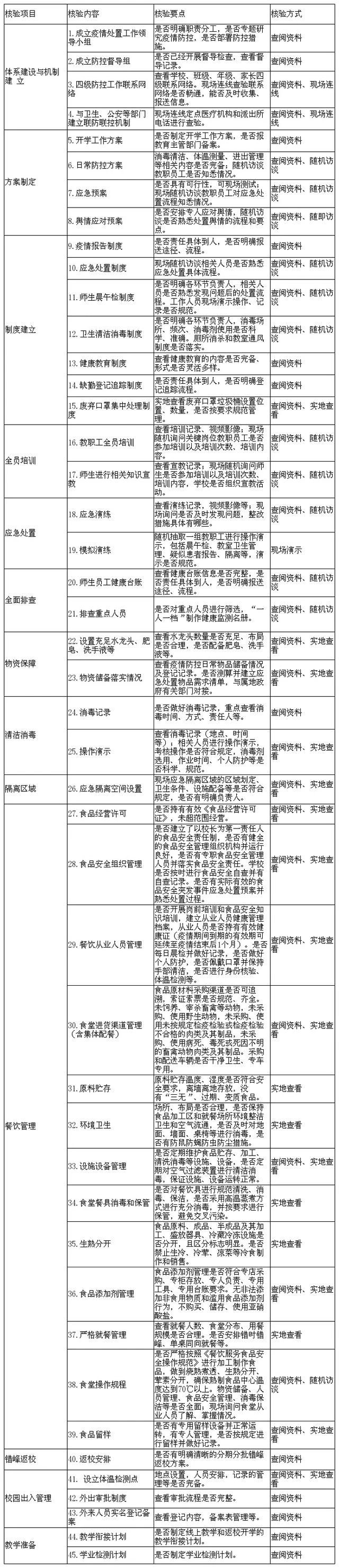
近期,山东省教育厅、山东省卫生健康委、山东省市场监管局联合制定《山东省中小学校2020年春季开学条件核验细则》和《山东省高等学校2020年春季开学条件核验细则》,并下发通知,明确各地各学校,任意一项核验不合格的不得开学,确保2020年春季学期返校开学工作安全、平稳、有序进行。
各级教育部门会同卫生健康、市场监管部门要依据《核验细则》指导属地学校做好开学前的各项准备工作,联合组建检查组,以最严格的标准,最严谨的态度,对属地学校进行开学条件核验工作,核验不合格的不得安排开学。各级各类学校要对照《核验细则》,完善防控责任体系,细化任务清单,明确责任分工,切实做好开学准备工作,确保广大师生生命安全和身体健康。
《山东省中小学校2020年春季开学条件核验细则》
《山东省高等学校2020年春季开学条件核验细则》

注:
1.任意一项核验结果为“否”,即核验不合格。
2.核验不合格的,须在5日内完成整改;5日后,整改不到位或不按要求整改的,不得安排开学。
来源:山东教育发布
01创建职业教育改革试验区
今年是《湖南省职业教育改革实施方案》实施的第一年,湖南省职业教育将怎么干?
9日,湖南省教育厅发布《2020年湖南职业教育与成人教育工作要点》明确,将积极创建职业教育改革试验区,研究制定《湖南省创建国家职业教育改革试验区实施方案》,推动省政府与教育部签订共建协议,支持湖南省聚焦职教体系构建、产教融合发展、育人机制创新、标准体系建设等重点领域。
02争取本科层次职业教育试点
今年,湖南将推进职业教育领域“三全育人”综合改革试点,启动职业院校名班主任工作室和中职学校思想政治课带头人建设。实施职业教育“楚怡”行动计划,支持1所高职学院、1所中职学校挂牌“楚怡”职业学校;研究制定“楚怡”职业教育品牌学校标准,启动首批品牌学校建设。
将实施产教融合发展工程,建设一批产教融合型城市、产教融合型县市区、产教融合型企业,启动省级公共实训中心建设。深化职业教育集团化办学,建设示范性职业教育集团。支持校企共建产业学院和企业工作室、实验室,遴选省级技能大师工作室和工程技术中心。培育一批产教融合领军人才、产业教授、湖湘工匠和技术能手。
实施中等职业教育标准化学校建设工程和高等职业教育高质量发展工程也是今年的重点,将制定湖南省中等职业学校设置标准,建立“以奖代补”机制推进标准化学校建设。积极争取本科层次职业教育试点,推进提高高职高专招收中职毕业生的比例、本科高校招收职业院校毕业生的比例。
03稳步推进1+X证书制度试点
今年将深入推进特色高水平专业建设。建立健全职业院校专业设置预警机制,联合有关行业部门探索发布技能人才需求信息。推进职业院校校级特色专业(群)建设,开展省级示范专业点遴选认定。
健全湖湘职业教育特色标准体系。推进省、市、校三级优质课程体系建设,制定湖南省职业院校优质精品课程建设指南,遴选认定中、高职省级优质精品课程各200门。
1+X证书制度试点是近两年的热点,今年湖南将制定《关于稳步推进1+X证书制度试点的若干意见》。开展X证书标准融入专业人才培养方案和课程体系研究,推动“学分银行”建设。鼓励支持职业院校联合行业龙头企业开发职业技能等级证书标准,积极参与国家1+X证书招募遴选,探索开展省级1+X证书试点。
支持职业院校和教师联合企业特别是中小微企业,开展产品研发、工艺改造和技术创新,推进科技服务和成果转化。
实施质量建设三年行动计划,制定《湖南省职业教育质量建设行动计划实施方案》。
来源:长沙晚报
为优化教师队伍结构,推动职业院校兼职教师管理向纵深化、精细化发展,3月10日,河南省教育厅、河南省财政厅启动实施2020-2021学年“职业院校兼职教师特聘岗计划”。全省共设置550个职业院校兼职教师特聘岗(以下简称“特聘岗位”),其中,中等职业学校400个、高等职业学校150个。
在各职业院校申请的基础上,该省将组织专家进行评审,根据全省职业教育专业分布、重点支持专业(战略性新兴产业、现代农业、先进制造业、现代服务业及特色专业)和职业院校的申请、在校生数等情况,遴选确定并公布特聘岗位及所在学校。特聘岗位公布后,每个特聘岗位聘请教师的人数、承担教学任务的课时数,由聘任学校根据学校实际需要自主确定,但每学期每个岗位的教学工作量不少于100学时,或指导学徒天数不少于80个工作日。
河南省教育厅、省财政厅将按特聘岗位数量给予经费补助,经费按学年度一次性拨付,每个中等职业学校特聘岗位的补助标准为3万元,每个高等职业学校特聘岗位的补助标准为4万元。特聘岗位补助经费必须专款专用,不得用于聘用行政(党务)管理、后勤服务、学生管理、文化基础课教学等岗位的工作人员等。该省将对有关职业院校特聘岗位的教师聘用、组织管理、资金使用等进行绩效评价,对绩效考核差的职业院校三年内取消其申报该项目资格。
据了解,自2017年以来,河南职业教育已连续三年实施“兼职教师特聘岗计划”,目前已确定特聘岗位2297个,其中,中职学校1988个,高职院校309个。
来源:中国教育新闻网
江苏省教育厅3月9日下午刚刚发布消息,阐述了江苏省进一步深化高考综合改革工作的有关问题:自2021年起,将江苏省部分省属应用型本科高校和职业教育本科高校纳入高职院校提前招生,面向普通高中毕业生在春季进行招生录取,使分类考试录取逐步成为高职院校招生主渠道。
研究建立符合实际的再选科目保障机制。在高考综合改革制度框架内,结合江苏省实际进一步细化配套政策,建立思想政治、地理、化学、生物等4门再选科目保障机制。任何再选科目出现考生选考比例明显偏低、严重失衡的情况时,可在充分论证的基础上研究确定保障比例,作为计算该再选科目考生等级赋分的基数,以满足国家对该学科的人才需求,保证高考公平公正。
详细如下:
问:2019年,江苏作为第三批高考综合改革省份正式发布了新高考方案,这次江苏省提出进一步深化高考综合改革,主要基于什么背景和考虑?
答:为贯彻落实党中央国务院的统一部署,江苏省于2019年4月正式发布高考综合改革方案。江苏的新高考方案公布后,得到社会广泛认可。但是在实施推进过程中,也遇到了一些新情况、新问题,在认真评估、分析、论证的基础上,有必要进一步细化配套,以推动改革向纵深发展。
近期,江苏省委教育工作领导小组召开扩大会议。会议重点围绕落实教育部和省委省政府工作要求,就进一步深化高考综合改革中的高中课程改革、综合素质评价机制、分类考试招生、高校人才选拔和培养、选科评估和指导、再选科目保障机制等工作进行研究部署。根据会议精神,进一步深化高考综合改革要坚持目标导向和问题导向,积极稳妥,循序渐进,正确处理学生个人志向兴趣与国家人才需要的关系、基础教育教学改革与高校育人方式的关系、科学选才与维护公平的关系,进一步凝聚改革共识,增强改革合力,以高考改革促进教育综合改革,推进教育现代化。
问:怎样通过进一步深化高考综合改革,促进学生全面发展,以适应新时代对高素质多样化人才的需求?
答:江苏省明确,要通过进一步深化高考综合改革,更好地夯实高中学生全面而有个性发展的基础。一是扎实推进普通高中课程改革。切实转变教育教学理念,坚持面向全体学生,按照国家高中课程改革要求,着力提升学生的核心素养。完善育人模式,强化对普通高中学业水平合格性考试科目的教学,提高合格性考试科目的教学质量,全面落实高中课程标准对全体学生的基础学习要求。二是健全完善综合素质评价机制。指导普通高中学校深化学生综合素质评价体系建设,关注学生成长过程,引领学生加强自我认知,科学规划个人未来发展。三是扎实推进高考选科评估和指导工作。将高考选科情况纳入普通高中教育教学质量评估体系,规范普通高中学校教学组织管理,提供充足选科组合,构建规范有序、科学高效的选课走班运行机制,营造良好的教育教学生态。利用多种途径开展学生生涯规划指导和教育,帮助学生正确认识自我,正确处理兴趣特长、潜能倾向、职业发展与国家需要、社会需求、高校要求的关系,促进学生全面而有个性地发展。充分尊重学生的选科意愿,鼓励更多学生选择对应国家重大战略需求的学科作为高考选考科目。
问:怎样通过深化高考综合改革,推动高校更科学地选拔和培养各类人才,不断优化高等教育人才培养和学科布局?
答:江苏省提出,在人才选拔和培养环节,要更好地发挥高校对高考综合改革的牵引作用。高校要认真落实国家选科指引要求,遵循人才选拔和培养规律,研究各专业招录学生所需的学科基础素养,科学合理设置选考科目要求,不断优化选才机制。选考科目的具体要求,每年统一面向社会发布。同时,要结合办学特色和人才培养要求,积极探索和规范综合素质评价结果在招生选拔中的运用,充分发挥综合素质评价在发展素质教育中的引导作用。深化育人模式改革,根据学校办学目标定位,确定人才培养方案和课程教学体系。加快一流本科建设步伐,提升人才培养质量。
问:考试招生工作是高考综合改革的重要组成部分,在改革中怎样保障高考公平公正,维护考生的切身利益,并进一步营造健康的教育生态?
答:在考试招生环节,江苏省强调要更好地推动高考综合改革细化配套政策有序平稳落地。一是加快推进分类考试招生改革。建立健全现代职业教育体系,探索高素质技术技能人才选拔培养规律,推进高职院校分类考试、综合评价、多元录取的春季“职教高考”制度,根据不同考生群体和专业类型分期分批实行分类招生。自2021年起,将江苏省部分省属应用型本科高校和职业教育本科高校纳入高职院校提前招生,面向普通高中毕业生在春季进行招生录取,使分类考试录取逐步成为高职院校招生主渠道。二是研究建立符合实际的再选科目保障机制。在高考综合改革制度框架内,结合江苏省实际进一步细化配套政策,建立思想政治、地理、化学、生物等4门再选科目保障机制。任何再选科目出现考生选考比例明显偏低、严重失衡的情况时,可在充分论证的基础上研究确定保障比例,作为计算该再选科目考生等级赋分的基数,以满足国家对该学科的人才需求,保证高考公平公正。
问:江苏省如何加强组织保障,确保深化高考综合改革相关举措落到实处?
答:江苏省教育厅坚决贯彻落实省委、省政府决策部署,按照省委教育工作领导小组扩大会议精神,就实施好相关工作制定具体措施,积极稳妥有序推进深化高考综合改革工作。在具体措施中,既有对基础教育领域的改革要求,也有高等教育的改革举措,还有考试招生环节的改革措施,通过改革协同,共同发力,促进科学选才,让学生得到更好更全面的发展。各地各部门必须提高政治站位,切实贯彻省委省政府部署要求,落实属地管理、分级负责的要求,加强对高考综合改革的组织领导、统筹协调和条件保障。同时,各级教育行政部门和学校要进一步加强政策解读和宣传,从一切有利于学生健康发展出发,正确引导学生成长,及时回应家长关切,营造良好的家校共育氛围,共同关注学生成长过程、引领学生加强自我认知和科学规划个人未来,促进学生全面而有个性地发展,真正成为高考综合改革的受益者。
来源:央视新闻
当前的居家学习或者在线教学出现了奇怪的现象:老师努力,家长焦虑,学生佛系。但是教育仅有教师努力、家长的焦虑是不够的,疫情期的教育,要把学生成长的责任还给学生,激发出学生内心深处的动力和使命感,这就需要我们明确居家学习教育的价值,提高学生居家学习的质量,培养学生居家学习的责任意识。
教育的根本任务是立德树人,这一根本任务并没有随着学生因疫情居家学习而发生改变。因此,教育要抓住当前疫情防控时期学生居家学习的契机,让他们不仅收获学业上的进步,更要收获精神上的成长。只有当青年学生科学理性地看待世界、顶天立地地面对灾难、信念坚定地走向未来的时候,我们的国家和民族才真正充满希望。
1、居家学习的问题反思
在学生居家学习的教背景下,学校和家长都十分焦虑。我们是不是要深刻反思一下,学生居家学习我们为什么如此放心不下?
在我们的教育观念中,学生似乎从来就不应该是这样生活的。在学校,他们有做不完的作业,有整齐划一的活动安排;在家中,他们的一切都由家长包办,周末时间被课外培训班和作业塞满。现在,因为疫情学生要居家学习,全社会一下子都不淡定了。
通过调研发现,学生最主要的问题表现如下:1.学习主动性不够,缺少约束,动力不足;2.学习氛围不浓,学习兴奋不起来;3.与老师、同学互动较少,学习方式比较单一;4.受到外界因素的干扰、不够定心;5.网络学习的效果差;6.感觉孤独、焦虑,渴望回到校园。
对这些问题的分析,仅仅局限于居家学习环境变化以及网络环境教学本身的弊端进行讨论,这显然是不够的。还应该从以下方面进行反思:
比如,对学生居家学习期间的教育目标缺乏科学分析和定位。以“线上教学”代替学生“居家学习”,以学生“居家学习”代替学生“居家生活”;
其次,对线上教学的弊端和学生学习规律缺少系统思考和把握。线上教学教师满腔热情,全力付出,但对哪些内容适合线上教学,哪些不适合,怎样的教学更适合学生学习,线上教学课程该如何进行重构等问题没有深刻思考。如果仍然延续常规状态下师生面对面教学环境下的教学模式,将课堂搬家,结果师生都苦不堪言。
再次,学校和家庭没有为学生居家学习做好充分准备。长期以来教与学的关系没有发生根本转变,学生自主学习能力欠缺。在学校教育中学生学习的主体地位没有真正建立起来。家庭教育中家长对分数的过度追逐,忽略了学生生活能力和健全人格的培养,劳动教育缺失,学生情感脆弱,对学习的意义缺乏深刻理解。
2、学生居家学习的课程价值
人生的成长并不是在波澜不惊的岁月流逝中完成的,生命的坚强更需要历经风雨洗礼和苦难的锤炼。今天孩子面临的困难太少了,太脆弱了,家长和老师的呵护太多了。如果“立德树人”“德智体美劳全面发展”不应该是一句空洞的口号,那么疫情之下的他们就应该经历这一切,在抗疫的大课堂里成长。只有树立这样的价值目标,才能让孩子们更能实现生命的丰富和精神的成长,懂得真善美的力量,树立为国家民族而学习的家国情怀!
因此,学生的居家学习应该以价值为引领,课程价值的设定应遵循如下基本原则:相对于知识目标,要更加重视学生身心健康、科学精神、道德品质和家国情怀的培养;相对于教学进度、训练强度和学生解题熟练程度等应试技能培养,要更加重视学生学科基础知识的掌握和学科思维学习方法的养成;与严格的时间控制和密集的学习活动安排相比,学生学习动力的激发和学习安排的指导更加重要。
3、学生居家学习的课程开发和组织实施
认清了疫情环境下教育的价值所在,我们就应该为这一价值的实现提供高质量的课程。
开发情境性和互动型的课程
基于学生居家学习缺少互动和集体归属感的不足,课程的设计要增强情境性和互动性,激发学生的学习兴趣和探究欲望。深圳市第二高级中学语文特级教师、正高级教师何泗忠老师设计的《红楼梦》整本书阅读题目,把“新型肺炎”变成了一道创意题,让同学们带着“贾宝玉得新冠肺炎最先传染的五个人可能是谁”这一问题进行阅读。这个题目没有标准答案,但是却能唤起学生阅读的冲动,学生将自己融入现场,开启了他们的《红楼梦》阅读之旅。
江苏省南菁高中的语文老师、全国优秀教师马莉和同学们开发的“课前五分钟演讲”课程,说人、说事、说书,每天一名同学在课前演讲,演讲时间为五分钟。疫情期间马莉老师让同学们以“我最想对自己说的一个词”为主题,在班级网络空间中演讲。每天马莉老师的在线教学开始,同学们总是响起热烈的掌声,欢迎当天的“演讲嘉宾”,这种学生之间思想的深层互动,让高三的紧张学习即使在居家的环境中也变得生动起来。
开展跨学科融合式课程开发
学生在网络环境下的学习专注程度难以维持,因此,用于网络环境下学生居家学习的课程开发必须从学习的本质出发,认识到“学习是有意志的、有意图的、积极的、自觉的、建构的实践,该实践包括互动的意图-行动-反思活动。”为了最大可能调动学生学习的动机,需要建构起知识的关联,采用任务驱动,开发基于项目的多学科融合课程,让学生进行跨学科的学习。
例如本次新冠疫情的防控实际上就是多学科的合作,与医疗救治相关的领域包括临床医学、疫苗研制,中医药科学、传染病研究、生物医学检测技术等多个具体学科门类。整个社会的运行还包括社会治理、工业生产、物流、交通运输、金融、法律、信息传媒等多个方面。让学生关注疫情防控进展,了解疫情防控和社会治理各个环节的运行,将所学知识与社会需要联系起来,学生对学习就会有更深刻的理解。高中统编教材中有着丰富的关于生命与健康,人与自然的关系,信息时代的媒介素养、英雄人物的崇高品质等内容,需要教师真正树立学科融合的理念,将不同学科打通,为学生创造与当前疫情相关的真实情境,让学生在积极的价值引领下,在充满意义的情境中进行。
围绕抗疫主题进行课程整合
新高考背景下,建立学科知识与现实的关联和知识间逻辑非常重要。疫情期的学习不能以赶教学进度、加大训练强度为目标,应该基于学科核心素养培养开展教学活动,进行必要的课程整合。
如高中语文统编教材下册第三单元收录了诺贝尔医学奖获得者屠呦呦先生的文章《青蒿素:人类征服疾病的一小步》,这一课的内容特别适合当前传染病疫情防控时期来学习,让学生结合当前新冠肺炎治疗的方案,理解中医药这一祖国传统医学手段的价值,同时也学习屠呦呦先生献身科学、甘于寂寞、为人类的健康事业不懈奋斗的崇高精神。
统编教材思想政治(必修三)也是春季学期使用的教材,第一单元的内容是中国共产党的领导,对于《中国共产党先进性》这一课,教师完全结合当前中国共产党领导中国人民进行的这场抗疫斗争的行动进行理解,看到中国共产党的卓越领导力和强大的号召力。
学生居家学习的教学组织
学生在学习中不能长时间集中注意力,精力容易分散到其它不相关事物中,这是普遍现象,这个时候教师的指导就变得非常重要。组建以班级或小组为单位的学习共同体,加强师生互动和个性化指导,集中授课与个性化指导相结合,采取提交作品和视频等方式加强学生学习的监督和反馈等等,都是网络环境下教学组织的有效方式。
但更重要的是,要让学生懂得学习的意义和生命的意义,激发他们学习的内驱力。顾明远先生曾说过:“教育对个体来说,就是提高生命的质量,提升生命价值,使个体通过教育,提高思想品德和才能,从而能够为社会、为他人作出有价值的贡献。”教师要重视学生学习动机的调节,确保学生在学习过程中维持较高的动机水平和学习热情。
4、让学生的精神世界强大起来
教育中的教与学始终是辩证统一的,教最终要服务于学生的学。我们知道广大教师线上教学付出的巨大努力,但教育仅有教师努力、家长的焦虑是不够的,疫情期的教育,要把学生成长的责任还给学生,激发出学生内心深处的动力和使命感。
现在的青年学生生活在和平时期,物质生活相对丰富,没有困境中的生活体验,不懂得生活的艰辛。对他们来说,经历是最好的成长。从来没有哪一个时期,专家学者们围绕抗疫斗争这个话题,集中讨论传染病防治、生命科学、社会治理、道德伦理和教育等问题。疫情的爆发可以让学生们深刻思考人与自然的关系、人与人的关系和个人与国家的关系。当下的教育应该要所有作为,要把学生成长的小课堂和社会大课堂结合起来,用生动的事实感染学生,用真理的价值引领学生。
灾难与人类历史相伴,人类在灾难的斗争中不断向前,人类也在应对挑战的斗争中走向理性,变得更加坚强。要让学生懂得,单调、烦躁、不能自律、没有老师和同学陪伴……这些他们正面临的困难与在抗疫前线用生命捍卫人民生命安全的白衣天使和在困境中的武汉和湖北人民所经受的考验相比不算什么;要让学生懂得,学生面前的这张平静的书桌,是因为有人逆行守护,因此无论发生什么,学习不能停,学习不仅为了升学考试,更是为国家和人类的福祉;要让学生懂得,在人类历史长河中,今天人类所经受的苦难和考验也不算什么,但古往今来,无论个人还是国家和民族,在面对困境的时候都离不开强大的精神支撑。
我们相信,当青年一代对祖国爱得深沉了,心中的信仰坚定了,精神世界强大了,他们离我们的期待也就更近了。
作者 | 马维林,西北师范大学硕士生导师,江苏省南菁高级中学副校长,教育学博士,正高级教师
来源 |人民教育
Copyright © 职教网 All rights reserved 冀ICP备11020808号-11 全国统一热线电话:400-660-5933
免责声明:本站只提供交流平台,所有信息仅代表网友个人观点,不代表本站立场。如有侵害到您的合法权益,请您积极向我们投诉。
本站禁止色情、政治、反动等国家法律不允许的内容,注意自我保护,谨防上当受骗
